真空双室低压渗碳气淬炉,具有渗碳、气淬和加压气冷多种功能。主要用来对模具钢、不锈钢、高速钢、高合金钢工模具、淬火、退火、回火以及对中、低碳合金钢进行渗碳淬火,多种真空热处理工艺。可以实现一次强渗碳、脉冲渗碳等渗碳方式工艺
产品名称:双室真空低压渗碳气淬炉
用途:真空双室低压渗碳气淬炉,具有渗碳、气淬和加压气冷多种功能。主要用来对模具钢、不锈钢、高速钢、高合金钢工模具、淬火、退火、回火以及对中、低碳合金钢进行渗碳淬火,多种真空热处理工艺。可以实现一次强渗碳、脉冲渗碳等渗碳方式工艺。
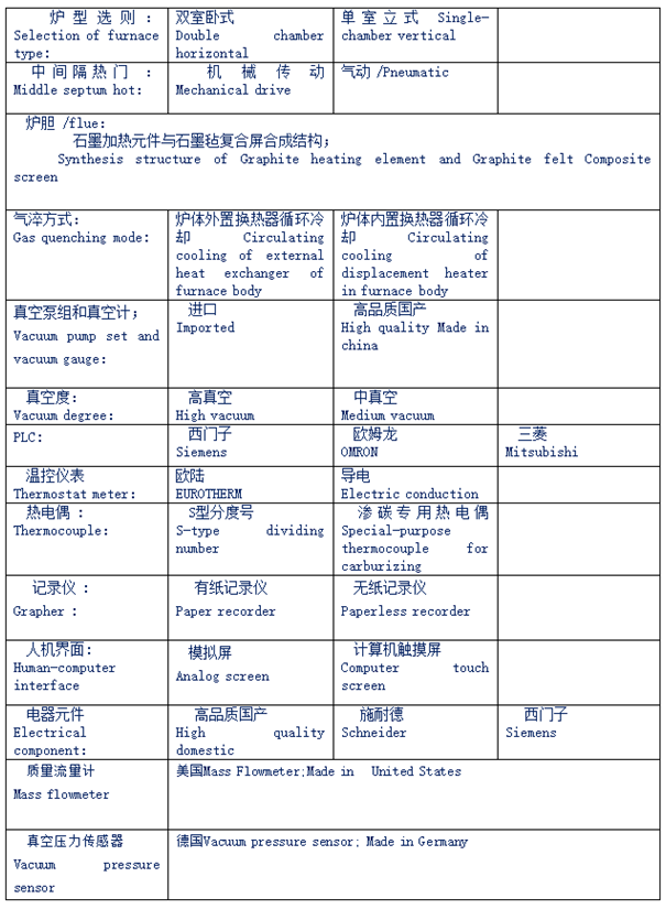
真空双室低压渗碳气淬炉具有以下特点
智能化,自动化程度高,可实现工艺运行一键启动
2. 符合(国家十二五环保)规划,明显节能40-60%,无危险
3. 可实现自由生产,随时开炉停炉
4. 渗碳介质消耗少,可忽略不计
5. 可实现盲孔渗碳和高温渗碳
6. 工件表面质量好,热处理变形小,渗层均匀,重复性好,无内氧化,无尖角过渗无炭黑等优点
特点;
★ 专用的真空低压渗碳模拟软件,智能高效
★ 采用高效方形换热器, 冷却速度提高80%。
★ 采用双风机对流均匀冷却
★ 加热元件沿加热室圆周360度均匀布置,温度均匀性高
★ 加热室采用外绝缘结构,减少杜绝渗碳炭黑污染
★ 采用碳毡为加热室隔热层,使用寿命长
★ 渗碳气体喷嘴沿加热室圆周及前后均匀布置,渗碳层厚度均匀
★ 渗碳工件变形小,生产效率高,使用成本较气体渗碳节能40%以上
★ 编程工艺灵活输入,机械动作稳定可靠,故障自动报警/显示
★ 气淬风机变频驱动,对流加热功能可选、九点测温可选
★ 全智能化工业计算机控制系统并有一套手动操作系统
★ 操作简洁、编程工艺灵活输入、机械动作稳定可靠
★ 手动/半自动/自动 故障自动报警/显示
配置选择:
